足迹中国 | 中国旅游攻略_景点推荐_自由行指南_深度文化体验

华润三九,多名核心高管有新任命

Dec 11, 2025 IDOPRESS

华润三九入主昆药集团三年,后者高层人事调整仍在持续。

华润三九多名高管进驻昆药董事会

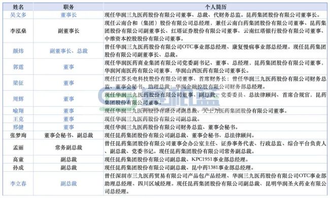
12月9日,昆药集团股份有限公司(以下简称“昆药集团”)发布公告称,对公司董事会席位进行了增补。根据公告,为强化董事会审计委员会职能,与华润系国企治理模式接轨,公司董事会席位将由9位增至15位,增补的6名包括3名非独立董事、2名独立董事和1名职工代表董事。

值得注意的是,新增的3名非独立董事均来自华润三九核心管理层,其背景分别对应OTC、人力与财务三大关键领域:

1.喻翔,现任华润三九副总裁、天士力董事。曾任华润三九OTC事业部和大健康事业部副总经理、专业品牌事业部总经理等,拥有丰富的市场运营与销售管理经验。

2.王克,现任华润三九医药股份有限公司副总裁,兼具人力管理与战略规划双重背景。

3.邢健,现任华润三九财务总监、董事会秘书,曾历任多家华润系公司财务要职。

在2022年底华润三九入主,2023年完成控制权交割(华润三九总裁邱华伟出任董事长,OTC老将颜炜担任总裁)以来,华润三九便主导了昆药集团的整合进程,2024年后业务协同整合全面铺开。在业务不断调整的同时,2025年初,昆药集团迎来了一次董事会和高管换血,当时由华润系老将吴文多接替邱华伟担任董事长。

自2012年以来,华润三九成功完成澳诺制药、昆药集团、天士力等10余项并购交易。华润三九称,在这一过程中,探索形成了“3-4-3”的整合管理模式,即短期维持“三个稳定”,中期推进“四个重塑”。

此次昆药集团董事会扩容再度增派华润三九核心高管,是对昆药集团业务战略重塑的直接体现。

根据华润三九“一体两翼”的战略布局,昆药集团是其关键的“一翼”——以三七产品和精品国药为核心业务,争做银发健康产业引领者。

然而,昆药集团业绩正面临压力。2025年前三季度其营收和扣非归母净利润分别为47.51亿元和1.17亿元,同比下滑18.08%和59.52%。

昆药集团正处在三年融合的关键阶段,这或许是华润三九急于通过强化控制来推动昆药集团业务变革的原因。

在昆药集团发布董事会扩容公告的同日,同为华润三九出身的副总裁贺明宣告离职,这距离他上任不足半年。目前,昆药集团董事会非独立董事和高管团队,华润系人员占比已达2/3。

华润系高层变动能否缓解业绩疲软局面?

昆药集团坦言,业绩承压源于“外有集采迟滞,内有改革阵痛”。

一方面,三七血塞通系列产品纳入中成药集采后,医疗端集采执行进度晚于预期;另一方面,传统控销模式向集约化商道体系的转换尚未全面完成。部分区域终端覆盖仍有不足、内外部因素叠加导致动销尚显乏力。

尽管短期承压,但昆药集团表示,伴随血塞通系列集采逐步推进、渠道重构持续深入及新品上市筹备等,相关业务有望渐进修复。

从长远看,华润三九对昆药集团“银发健康产业引领者、老龄健康-慢病管理领导者”的战略定位,依旧持乐观态度。根据国家统计局数据,2024年我国60岁及以上人口占全国人口的22.0%,其中65岁及以上人口占全国人口的15.6%,这为银发健康产业打开了想象空间。

在此背景下,华润三九对昆药集团进行了一系列的动作布局,如在老人高发的心脑血管领域,为避免心血管产品的同业竞争,昆药集团收购了华润圣火;同时,公司着力构建“三七就是777”品牌认知,对777血塞通软胶囊进行包装焕新,并加速777事业部与华润圣火的融合,加强理洫王血塞通软胶囊和络泰血塞通软胶囊的双品协同等。

此外,在研发方面,昆药集团以植物药/天然药物为特色,覆盖了心脑血管、骨骼肌肉等核心老龄健康-慢病领域的创新研发管线,如治疗缺血性脑卒中的天然药物1类新药KY AZ01-2011-020已进入II期临床。

对于正在经历深刻变革的昆药集团而言,显然还需要时间,期待此次昆药集团管理层的扩容后,能够加速破局。

纵观整个“华润医药系”,近期高管变动频繁。

11月,华润医药控股聘任程杰为总经理并担任法人;同月,华润医疗控股张闯接任总裁;10月,华润医药商业集团聘任黄焱垚为首席财务官;8月,华润医药集团任命程杰为执行董事、总裁;6月,华润双鹤姚东晗以及华润三九黄先锋辞去副总裁职务;同月,华润医疗于海接任董事长以及年初天士力也经历了高管换血。

最为典型的人事变动是程杰,短短几个月被火速任命为两大核心公司的“掌舵人”。人事的变动,往往伴随着对业务发展的考量。

这份信任,源于他在东阿阿胶交出的亮眼“成绩单”。在其执掌期间,有效缓解了东阿阿胶的库存危机和渠道困境。2022年-2024年,东阿阿胶总营收从40.41亿元增长至59.21亿元;扣非归母净利润从7亿元翻倍至14.48亿元。

目前,“华润系”的7家核心医药上市公司——华润三九、昆药集团、天士力、东阿阿胶、华润江中、华润双鹤、华润博雅生物2025年三季报均已披露,仅东阿阿胶实现了营收和利润的双增长。

再回看华润医药2025年上半年整体情况,2025年上半年其营收1318.67亿元,较上年同期增长2.5%;净利润为50.54亿元,同比下降8.8%,“增收不增利”的情况凸显。

在经历了多年的外延式扩张后,如何消化庞大的资产、实现真正的业务协同与价值创造,已成为摆在华润医药面前的关键命题,而高层的更替正是这场转型的核心驱动力。

(责任编辑:zx0600)